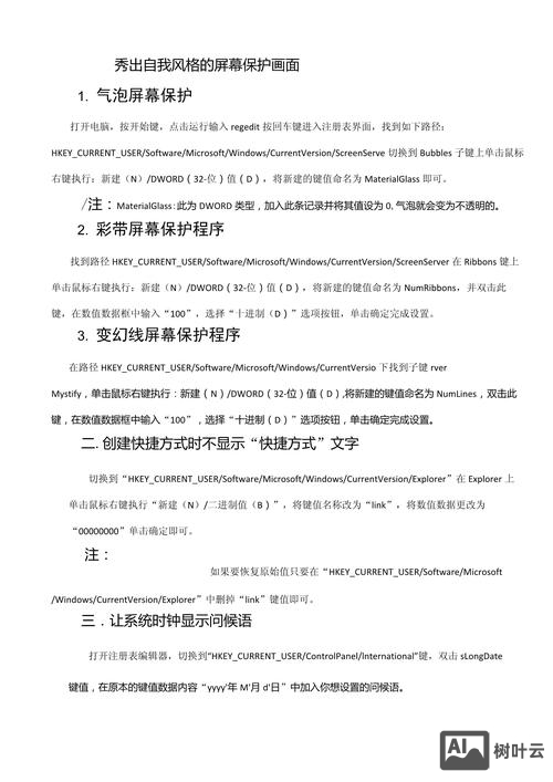
访问注册表命令是Windows操作系统中用于直接管理和修改注册表的核心工具,主要通过命令行界面实现,常见命令包括reg、regedit和regedt32等,注册表是Windows的核心数据库,存储了系统配置、用户设置、应用程序信息等关键数据,错误的操作可能导致系统不稳定或无法启动,因此使用命令访问注册表时需格外谨慎,以下将详细介绍相关命令的使用方法、参数及注意事项。

reg命令:注册表命令行工具
reg是Windows提供的命令行工具,支持查询、添加、删除、导入导出注册表项及值,适合批量操作或脚本自动化,其基本语法为reg [操作] [子项] [参数],常用操作包括query(查询)、add(添加)、delete(删除)、copy(复制)、save(保存)、restore(恢复)、load(加载)、unload(卸载)、compare(比较)、export(导出)、import(导入)等。
查询注册表项
使用reg query命令可查看注册表项的值及其数据类型,查询HKEY_LOCAL_MACHINE\SOFTWARE\Microsoft\Windows\CurrentVersion下的ProgramFilesDir值:
reg query "HKEY_LOCAL_MACHINE\SOFTWARE\Microsoft\Windows\CurrentVersion" /v ProgramFilesDir参数说明:
/v:指定要查询的值名称(省略则列出所有值)。/s:递归查询所有子项。/k:仅显示项名称而不显示值。/f:查找包含指定字符串的值或项。
添加或修改注册表项
通过reg add命令可新建项或修改值,在HKEY_CURRENT_USER\Software下创建名为MyApp的项,并添加字符串值InstallPath:

reg add "HKEY_CURRENT_USER\Software\MyApp" /v InstallPath /t REG_SZ /d "C:\MyApp" /f参数说明:
/t:指定数据类型(如REG_SZ字符串、REG_DWORD双字、REG_BINARY二进制等)。/d:指定值的数据。/f:强制覆盖现有值。
删除注册表项或值
使用reg delete命令可删除项或值,删除HKEY_CURRENT_USER\Software\MyApp项及其所有子项:
reg delete "HKEY_CURRENT_USER\Software\MyApp" /f参数/f表示无需确认直接删除。
导入导出注册表文件
reg export和reg import支持注册表文件的备份与恢复,将HKEY_LOCAL_MACHINE\SOFTWARE\MyApp导出到C:\backup.reg:

reg export "HKEY_LOCAL_MACHINE\SOFTWARE\MyApp" C:\backup.reg导入文件则使用:
reg import C:\backup.reg其他常用操作
- 保存注册表项:
reg save "HKEY_LOCAL_MACHINE\SYSTEM" C:\system.hiv(保存项为.hiv文件)。 - 加载/卸载 hive:
reg load "HKEY_USERS\TempHive" C:\system.hiv(加载hive到临时项),卸载时用reg unload。 - 比较注册表项:
reg compare "HKEY_LOCAL_MACHINE\SOFTWARE" "HKEY_CURRENT_USER\Software" /s(比较两个项的差异)。
regedit与regedt32:图形化与命令行结合
虽然regedit(注册表编辑器)和regedt32(32位注册表编辑器)主要是图形化工具,但支持通过命令行参数实现特定功能。
regedit命令行参数
/e:导出注册表文件。regedit /e C:\full_backup.reg HKEY_LOCAL_MACHINE(导出整个HKEY_LOCAL_MACHINE)。/s:静默导入注册表文件(不显示确认对话框)。/m:指定计算机名(远程操作)。/l和/r:指定注册表文件日志和系统文件的路径(用于修复损坏的注册表)。
regedt32命令行参数
regedt32 /e:与regedit /e类似,支持导出特定项。regedt32 /m:远程连接注册表。
注册表访问的注意事项
- 权限管理:访问注册表需以管理员身份运行命令提示符或PowerShell,否则可能因权限不足而失败。
- 备份重要性:修改前务必备份注册表,可通过
reg save或reg export实现。 - 数据类型匹配:添加值时需确保数据类型正确(如
REG_DWORD需为十六进制或十进制数字)。 - 远程访问限制:远程操作需启用注册表服务(RemoteRegistry)并配置防火墙规则。
注册表操作常见场景示例
场景1:禁用Windows自动更新
reg add "HKEY_LOCAL_MACHINE\SOFTWARE\Policies\Microsoft\Windows\WindowsUpdate\AU" /v NoAutoUpdate /t REG_DWORD /d 1 /f场景2:添加系统环境变量
reg add "HKEY_CURRENT_USER\Environment" /v MyPath /t REG_EXPAND_SZ /d "%PATH%;C:\MyTools" /f场景3:清理无用的软件卸载残留
reg query "HKEY_LOCAL_MACHINE\SOFTWARE\Microsoft\Windows\CurrentVersion\Uninstall" /s /f "OldSoftwareName" | findstr "HKEY"相关问答FAQs
问题1:如何通过命令行批量删除多个注册表值?
解答:可结合reg query和reg delete实现,先查询包含特定字符串的值,再通过循环删除:
for /f "tokens=2,*" %%a in ('reg query "HKEY_CURRENT_USER\Software" /s /f "TempValue" ^| findstr "HKEY"') do (
reg delete "%%a" /v "TempValue" /f
)注意:操作前建议备份注册表,避免误删关键数据。
问题2:如何解决reg命令提示“拒绝访问”错误?
解答:该错误通常因权限不足导致,解决方法包括:
- 以管理员身份运行命令提示符或PowerShell;
- 检查目标注册表项的权限(右键项→权限→确保当前用户有完全控制权限);
- 若目标项为系统保护项(如
HKEY_LOCAL_MACHINE\SAM),需先禁用系统还原或使用reg load加载到非系统项下操作。
文章来源网络,作者:运维,如若转载,请注明出处:https://shuyeidc.com/wp/457651.html<
