搭建网站价格是许多企业在启动线上业务或优化现有网络形象时首先关注的核心问题,但由于网站需求、功能复杂度、设计要求、技术选型及服务内容的差异,价格跨度极大,从几百元的模板网站到数十万甚至百万级的定制化企业官网均有涉及,要准确了解搭建网站的成本,需从多个维度拆解影响因素,并结合不同类型网站的市场报价区间进行综合评估。

影响搭建网站价格的核心因素
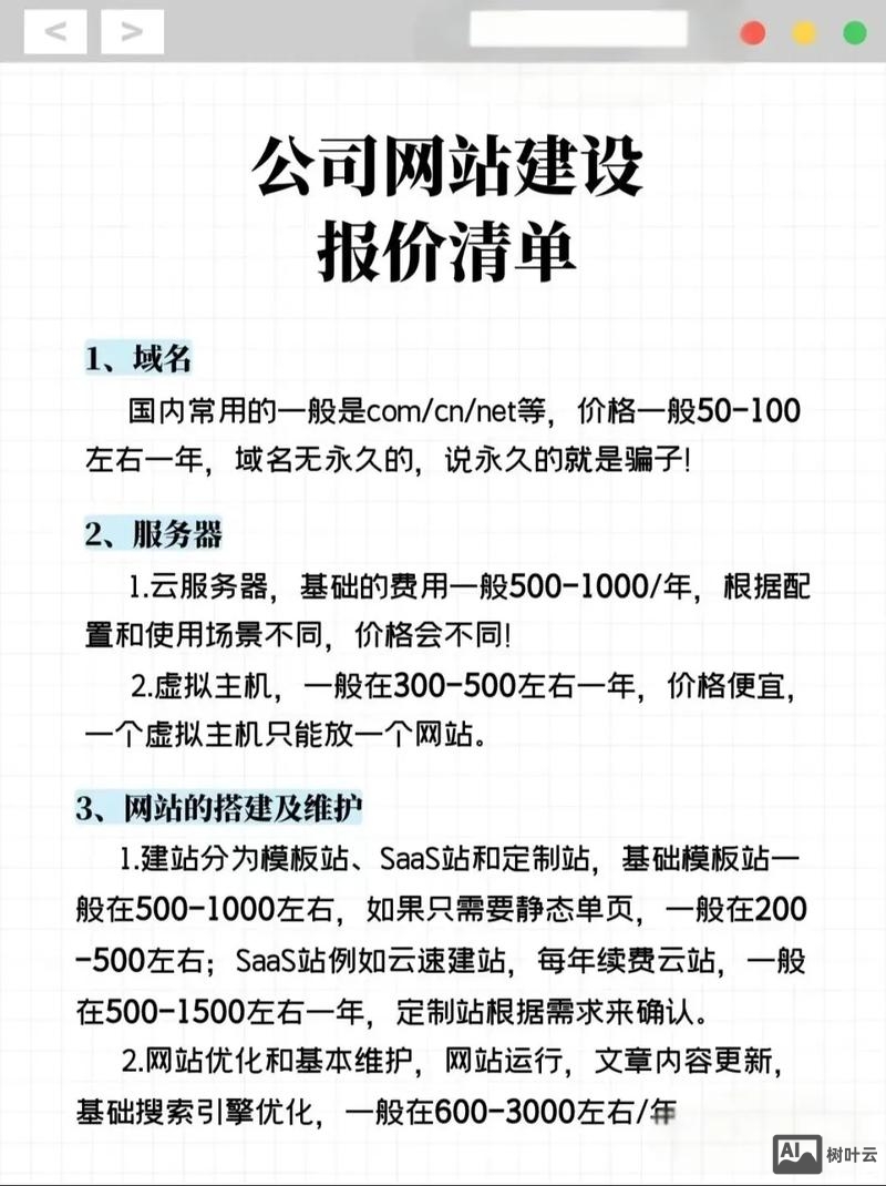
网站类型与功能需求
网站的基础定位直接决定价格范围,企业展示型网站以信息传递为主,功能相对简单;电商类网站需集成商品管理、支付系统、订单处理等复杂模块;门户网站或SaaS平台则涉及用户权限、数据交互、多端适配等高级功能,开发成本自然更高,是否需要会员系统、在线表单、多语言支持、API接口对接等增值功能,也会显著拉高开发成本。设计复杂度与UI/UX要求
设计是影响用户体验的关键,也是成本的重要组成部分,若采用标准化模板设计,成本较低;而定制化设计需根据品牌调性进行专属视觉规划,包括色彩搭配、版式布局、动效交互等,资深设计师的投入会使价格翻倍,是否需要进行用户研究(UX)、原型设计、多设备适配测试等,也会增加设计环节的开支。技术开发方式
- 模板建站:基于现成模板(如WordPress、Wix、凡科等)进行内容填充和简单修改,价格最低,通常在几百元至万元不等,适合预算有限、功能需求简单的场景。
- 定制开发:根据需求从零开始编写代码,采用PHP、Java、Python等语言及Vue、React等前端框架,开发周期长,技术门槛高,价格通常在5万-50万元以上,适合对品牌独特性和功能灵活性有高要求的企业。
- SaaS建站平台:按年付费的租赁模式,如Shopify、有赞等,包含服务器、维护和技术支持,年费约数千元至数万元,适合中小型电商或快速上线需求,但长期成本可能高于定制开发。
与素材准备**
网站建设需包含文字、图片、视频等内容素材,若企业能提供完整且符合规范的素材,可节省外包成本;若需文案撰写、专业拍摄、视频剪辑等服务,或购买图库版权素材,会产生额外费用(约2000元-2万元不等)。
后期维护与迭代
网站上线后并非一劳永逸,需定期进行服务器维护、安全防护、内容更新、功能升级等,定制化网站的年维护费用通常占开发总价的15%-30%,模板建站的维护成本则相对较低,部分平台已包含基础维护服务。
(图片来源网络,侵删)
不同类型网站的价格参考区间
以下为常见网站类型的开发成本概览(不含后期维护费用):
| 网站类型 | 开发方式 | 价格区间(人民币) | 开发周期 | 适用场景 |
|---|---|---|---|---|
| 企业展示型网站 | 模板建站 | 500元 – 5000元 | 3-7天 | 中小企业信息展示、基础品牌宣传 |
| 定制开发 | 2万元 – 10万元 | 1-3个月 | 对设计、品牌调性有高要求的企业 | |
| 电商类网站 | SaaS平台 | 年费3000元 – 3万元 | 1-2周 | 中小型商家快速开店 |
| 定制开发 | 5万元 – 50万元 | 2-6个月 | 大型电商平台、多商户系统 | |
| 响应式门户网站 | 定制开发 | 10万元 – 100万元 | 3-12个月 | 新闻门户、行业平台、政府网站 |
| 小程序 | 模板开发 | 1000元 – 1万元 | 3-10天 | 简单功能展示、轻量级服务 |
| 定制开发 | 2万元 – 20万元 | 1-3个月 | 复杂业务逻辑、多端互联需求 |
成本优化建议
- 明确核心需求:优先实现核心功能,非必要模块可暂缓开发,降低初期投入。
- 选择合适的技术方案:非长期项目可考虑模板或SaaS平台,避免过度定制。
- 分阶段开发:先上线MVP(最小可行产品),根据用户反馈迭代优化,分散风险。
- 自主承担部分工作整理、素材准备等,减少外包依赖。
相关问答FAQs
Q1:为什么有些网站报价极低,而有些却高达数十万?
A:低价网站通常采用模板化开发,功能、设计、扩展性受限,适合短期或简单需求;高价网站多为定制化开发,包含专属设计、复杂功能逻辑、多端适配、安全优化及后期维护支持,且开发团队经验、技术架构的稳定性成本较高,适合长期品牌建设和业务拓展。
Q2:网站开发费用包含哪些内容?后续是否还有额外收费?
A:开发费用通常包含域名注册、服务器租赁(首年)、UI/UX设计、前后端开发、基础测试及上线部署,额外费用可能包括:定制功能开发、内容素材制作、SEO优化、第三方接口对接(如支付、物流)、年费维护(服务器、安全补丁、功能升级)等,建议在合同中明确服务范围,避免后续纠纷。

文章来源网络,作者:运维,如若转载,请注明出处:https://shuyeidc.com/wp/314772.html<
