PageAdmin是一款功能强大的网站管理系统,以其简单易用、扩展性强而受到许多开发者和站长的喜爱,本文将详细介绍PageAdmin的搭建过程,从环境准备到安装完成,帮助您快速上手。

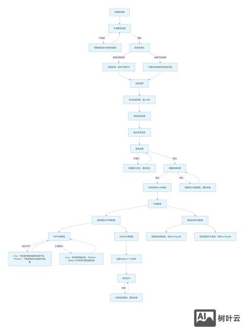
PageAdmin的搭建首先需要满足其运行环境要求,系统支持Windows和Linux服务器,推荐使用Linux系统(如CentOS、Ubuntu等)以获得更好的稳定性和性能,服务器环境需要安装以下软件:PHP版本要求5.6及以上(建议使用PHP 7.0-7.4以获得更好的兼容性和性能),MySQL版本5.5及以上,以及Web服务器(如Nginx或Apache),以下是各组件的具体版本要求及安装建议:
| 组件 | 最低版本 | 推荐版本 | 安装说明 |
|---|---|---|---|
| PHP | 6 | 0-7.4 | 需开启mysqli、gd、curl、mbstring等扩展 |
| MySQL | 5 | 6+ | 建议使用InnoDB存储引擎 |
| Web服务器 | Apache 2.4+ / Nginx 1.8+ | Nginx 1.18+ | 确保支持rewrite模块 |
在安装PageAdmin之前,需要先完成服务器环境的配置,以Linux系统为例,首先更新系统软件包:sudo apt update(Ubuntu)或sudo yum update(CentOS),然后安装PHP和MySQL,以Ubuntu为例,执行以下命令:sudo apt install php7.4 php7.4-mysql php7.4-gd php7.4-curl php7.4-mbstring,安装MySQL:sudo apt install mysql-server,安装完成后,启动并设置开机自启:sudo systemctl start mysql,sudo systemctl enable mysql,对于Web服务器,推荐使用Nginx,安装命令为:sudo apt install nginx,同样需要启动并设置开机自启。
环境配置完成后,下载PageAdmin程序包,访问PageAdmin官方网站(www.pageadmin.net)下载最新版本的程序包,目前最新版本为PageAdmin 5.0,将下载的压缩包上传至服务器,可以通过FTP工具(如FileZilla)或使用命令行上传,上传后,将文件解压至Web服务器的根目录,例如Nginx的默认根目录为/var/www/html/,执行命令:sudo unzip pageadmin.zip -d /var/www/html/,并将解压后的文件移动到根目录下:sudo mv /var/www/html/pageadmin/* /var/www/html/。
需要设置Web服务器的目录权限,PageAdmin需要对其目录下的某些文件夹有写入权限,包括/data/、/templates/、/uploads/等,执行以下命令设置权限:sudo chown -R www-data:www-data /var/www/html/(www-data为Nginx运行用户),sudo chmod -R 755 /var/www/html/,sudo chmod -R 777 /var/www/html/data /var/www/html/templates /var/www/html/uploads。

配置Web服务器虚拟主机,以Nginx为例,创建一个新的配置文件:sudo nano /etc/nginx/sites-available/pageadmin,输入以下配置内容:
server {
listen 80;
server_name your_domain.com; # 替换为您的域名
root /var/www/html;
index index.php index.html;
location / {
try_files $uri $uri/ /index.php?$query_string;
}
location ~ \.php$ {
include snippets/fastcgi-php.conf;
fastcgi_pass unix:/var/run/php/php7.4-fpm.sock; # 根据实际PHP版本调整
}
location ~ /\.ht {
deny all;
}
}保存文件后,启用该配置站点:sudo ln -s /etc/nginx/sites-available/pageadmin /etc/nginx/sites-enabled/,然后测试Nginx配置并重启:sudo nginx -t,sudo systemctl restart nginx。
可以通过浏览器访问PageAdmin的安装地址,在浏览器中输入http://your_domain.com/install(将your_domain.com替换为您的域名或服务器IP),进入PageAdmin的安装向导,安装界面会自动检测服务器环境,确保所有组件满足要求,点击“下一步”,进入数据库配置页面,填写数据库名、用户名、密码等信息,如果尚未创建数据库,可以提前通过MySQL命令行或phpMyAdmin创建,CREATE DATABASE pageadmin DEFAULT CHARACTER SET utf8mb4 COLLATE utf8mb4_unicode_ci;,CREATE USER 'pageadmin_user'@'localhost' IDENTIFIED BY 'your_password';,GRANT ALL PRIVILEGES ON pageadmin.* TO 'pageadmin_user'@'localhost';,FLUSH PRIVILEGES;。
填写完数据库信息后,点击“下一步”,进入站点信息配置页面,设置网站名称、管理员账号、密码等信息,确认无误后,点击“安装”,系统会自动完成数据库初始化和文件配置,安装完成后,删除install目录以确保安全,执行命令:sudo rm -rf /var/www/html/install,可以通过访问http://your_domain.com/admin进入网站后台管理界面,使用刚才设置的管理员账号登录。

PageAdmin的搭建过程相对简单,只要按照上述步骤操作,即可顺利完成安装,搭建完成后,您可以根据需求进行主题更换、插件安装等操作,充分发挥PageAdmin的功能优势。
相关问答FAQs:
Q:安装PageAdmin时提示“PHP版本过低”怎么办?
**A:PageAdmin要求PHP版本不低于5.6,建议升级到7.0-7.4版本,在Linux系统中,可以通过PPA(Ubuntu)或yum(CentOS)安装指定版本的PHP及所需扩展,在Ubuntu中,可使用sudo add-apt-repository ppa:ondrej/php添加PPA源,然后安装PHP 7.4:sudo apt install php7.4 php7.4-mysql php7.4-gd php7.4-curl php7.4-mbstring,最后重启Web服务器和PHP-FPM服务。Q:安装完成后无法访问后台,提示“404错误”如何解决?
**A:此问题通常由Web服务器伪静态配置错误导致,请检查Nginx或Apache的虚拟主机配置,确保启用了rewrite规则,并正确指向index.php,Nginx配置中需包含try_files $uri $uri/ /index.php?$query_string;,Apache中需启用mod_rewrite模块并在.htaccess文件中添加相应规则,修改配置后,重启Web服务器即可解决。
文章来源网络,作者:运维,如若转载,请注明出处:https://shuyeidc.com/wp/337486.html<
