网站搭建花费是一个涉及多方面因素的综合性问题,其成本范围可以从几百元到上百万元不等,主要取决于需求复杂度、技术选型、功能模块、设计要求、开发方式以及后续维护等多个维度,要准确估算网站搭建费用,需先明确网站类型(如企业展示型、电商型、门户平台型、定制交互型等),再根据具体需求拆解成本构成。

影响网站搭建花费的核心因素
网站类型与复杂度
企业展示型网站(仅含公司介绍、产品展示、联系方式等基础模块)成本最低,通常几千元即可;电商型网站需集成商品管理、订单系统、支付接口、物流跟踪等功能,成本显著提升;若涉及用户注册登录、数据交互、个性化推荐等复杂功能,或类似在线教育、社交平台的高定制化需求,开发成本可能达到数万至数十万元。技术选型与开发方式
- 模板建站:使用WordPress、Wix、凡科等模板工具,成本低(几百至几千元),但功能固定,难以深度定制,适合对设计和技术要求不高的用户。
- CMS系统二次开发:基于WordPress、Drupal等开源系统进行二次开发,成本约5000-3万元,可灵活扩展插件和功能,平衡成本与定制化需求。
- 定制开发:从零开始编写代码,采用前后端分离架构(如Vue+React+Node.js/Java/Python),成本通常在3万-100万元以上,适合大型企业或对性能、安全性、交互体验有极高要求的平台。
设计要求
- UI/UX设计:若采用现成模板,设计成本可忽略;若需原创设计,包括界面布局、色彩方案、交互逻辑等,设计师费用约2000-2万元(根据设计师经验和页面数量)。
- 响应式设计:适配PC、手机、平板等多端显示,需额外开发成本,约增加10%-20%的总费用。
- 动效与交互动画:复杂的加载动画、页面切换效果等,可能增加5000-2万元开发成本。
功能模块需求
网站功能越复杂,成本越高。
(图片来源网络,侵删)- 基础功能:文章发布、图片展示、表单提交(约1000-5000元);
- 高级功能:会员系统(分级权限、积分管理)、多语言支持、搜索引擎优化(SEO)基础配置(约5000-2万元);
- 复杂功能:实时聊天、数据可视化大屏、第三方系统对接(如ERP、CRM)、API接口开发(约2万-10万元+)。
与素材准备**
网站所需的文字、图片、视频等内容若由客户提供,可节省成本;若需团队协助撰写文案、拍摄或购买素材,费用约2000-1万元(根据内容量和质量)。
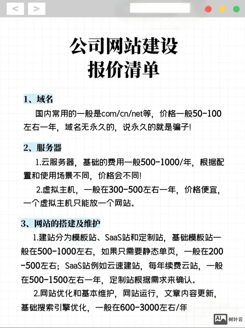
服务器与域名费用
- 域名:.com域名约60-100元/年,.cn域名约100-200元/年,特殊后缀(如.io、.app)价格更高。
- 服务器:虚拟主机约500-3000元/年,云服务器(如阿里云、腾讯云)配置不同,费用约1000元-1万元+/年;若涉及高并发访问(如电商平台),可能需要更高配置的服务器或负载均衡方案,年成本可达数万元。
维护与迭代成本
网站上线后需定期维护,包括服务器安全防护、数据备份、系统更新、功能迭代等,基础维护约2000-5000元/年,若需频繁优化或新增功能,年维护费用可能占初始开发成本的10%-30%。
不同类型网站搭建花费参考范围
为更直观展示,以下表格列举常见网站类型的成本构成(以国内市场为例,单位:人民币):
| 网站类型 | 开发方式 | 基础费用范围 | 主要成本构成 | 适用场景 |
|---|---|---|---|---|
| 企业展示型 | 模板建站 | 500-3000元 | 模板购买、域名、服务器 | 中小企业官网、个人作品集 |
| 企业展示型 | CMS二次开发 | 5000-2万元 | 定制设计、功能开发、服务器 | 对品牌形象有一定要求的企业 |
| 电商型(小型) | CMS+电商插件 | 1万-5万元 | 商品系统、支付接口、购物车、基础模板 | 初创电商、小型线上商城 |
| 电商型(中大型) | 定制开发 | 10万-50万元 | 高并发架构、多端同步、订单管理、物流系统 | 品牌电商、跨境贸易平台 |
| 门户/平台型 | 定制开发 | 50万-200万元+ | 用户系统、内容管理、数据分析、API生态 | 新闻门户、社区平台、SaaS服务 |
节省成本的实用建议
- 明确核心需求:优先实现核心功能,避免过度开发,可通过迭代优化逐步完善。
- 选择合适的开发方式:中小型企业优先考虑CMS二次开发,平衡成本与灵活性;大型项目需评估长期需求,避免因模板限制导致重复开发。
- 提前准备素材:自行整理内容、图片等素材,减少外包成本。
- 合理规划服务器配置:初期选择基础配置,根据访问量逐步升级,避免资源浪费。
- 分阶段上线:先推出MVP(最小可行产品),验证市场需求后再迭代高级功能。
相关问答FAQs
Q1:模板建站和定制开发的主要区别是什么?如何选择?
A:模板建站使用预设计好的模板,成本低、上线快,但功能固定、设计同质化严重,适合预算有限、需求简单的用户;定制开发根据需求从零搭建,功能灵活、设计独特,但成本高、周期长,适合对品牌形象、用户体验或业务逻辑有特殊要求的企业,选择时可参考:若仅需展示信息且预算有限,选模板;若需复杂功能或差异化竞争,选定制开发。

Q2:网站搭建费用包含哪些后续支出?如何控制长期成本?
A:后续支出主要包括服务器/域名续费(年费)、安全维护(年费)、功能迭代(按需)、内容更新(人力成本),控制方法:① 选择可弹性扩展的服务器配置,避免资源闲置;② 优先采用开源系统降低维护门槛;③ 定期备份数据,防范安全风险减少修复成本;④ 将非核心功能(如客服系统)接入第三方SaaS服务,替代自研。
文章来源网络,作者:运维,如若转载,请注明出处:https://shuyeidc.com/wp/338218.html<
