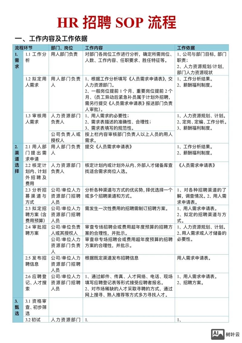
人力资源招聘是组织获取人才、优化团队结构、推动战略目标实现的核心环节,其有效性直接影响企业的发展质量和竞争力,一个完整的招聘流程需要系统规划、精准执行和持续优化,以下从招聘准备、渠道选择、筛选评估、录用入职及后续跟踪五个维度展开详细说明。

招聘准备:明确需求与标准,奠定招聘基础
招聘工作的首要环节是充分准备,避免盲目性和随意性,这一阶段需明确“招什么样的人”“为什么招”“招多少人”,具体包括三方面核心任务:
需求分析:基于业务目标拆解岗位需求
人力资源部门需协同业务部门,结合企业年度战略规划、部门扩张或人员补缺需求,明确招聘岗位的数量、职责和任职要求,若公司计划开拓新市场,需与销售部门确认新增销售代表的岗位职责(客户开发、业绩指标等)、核心能力(沟通谈判、行业资源)及硬性条件(学历、经验),需求分析需避免“一刀切”,应区分“必要条件”(如某技术岗位必须具备的编程语言能力)和“加分项”(如相关行业经验、证书),确保标准既聚焦核心需求,又不限制人才多样性。
岗位说明书:细化职责与能力模型
岗位说明书是招聘的“说明书”,需清晰列出岗位名称、所属部门、汇报关系、核心工作职责(按优先级排序)、任职资格(学历、专业、工作经验、技能证书等)、薪酬范围及职业发展路径,结合岗位特性构建能力模型,例如管理岗需突出“团队管理”“战略决策”能力,研发岗侧重“技术创新”“问题解决”能力,基层岗则强调“执行力”“责任心”,能力模型需量化(如“熟练使用Python数据分析工具”而非“具备数据分析能力”),为后续筛选提供客观依据。
招聘预算与计划:资源与时间的合理配置
根据岗位级别、稀缺程度及市场行情,制定招聘预算,涵盖渠道费用(如猎头费、招聘平台会员费)、面试成本(差旅、测评工具)、入职成本(背景调查、入职培训)等,同时制定时间计划,明确各阶段节点(如简历收集截止日期、面试周期、到岗时间),避免因流程冗长导致人才流失,核心岗位招聘周期通常为4-6周,基层岗位控制在2-4周内。

渠道选择:多渠道触达,精准定位目标人才
招聘渠道是连接企业与人才的桥梁,需根据岗位特性、人才画像选择合适渠道,实现“人岗高效匹配”,常见渠道可分为内部招聘与外部招聘两大类:
内部招聘:激活存量,提升组织稳定性
内部招聘适用于有明确晋升通道或需补充管理岗位的场景,主要方式包括:
- 内部竞聘:通过公告发布岗位需求,鼓励符合条件的员工报名,需公开考核流程(如笔试+答辩),确保公平性。
- 内部推荐:鼓励员工推荐身边符合条件的候选人,设置推荐奖励(如成功入职后发放奖金),内部推荐的人才适配度高、离职率低,但需避免“圈子文化”,确保推荐流程透明。
- 岗位轮换/晋升:通过内部调动填补岗位空缺,尤其适合需要跨部门经验的岗位(如从市场部晋升品牌经理)。
外部招聘:拓展增量,引入新鲜血液
外部招聘是人才获取的主要途径,需根据岗位层级和人才类型选择渠道:
- 线上招聘平台:综合类平台(如智联招聘、前程无忧)覆盖广泛,适合基层岗位批量招聘;垂直类平台(如拉勾网互联网、BOSS直聘高端职场)聚焦特定行业,精准度高;社交平台(如LinkedIn领英)适合国际化、高端技术岗位。
- 校园招聘:针对应届生或初级岗位,通过校园宣讲会、双选会、校企合作(如订单班、实习基地)锁定潜力人才,需提前制定校招计划,明确目标院校和专业。
- 猎头合作:适用于中高端管理岗、稀缺技术岗(如人工智能算法专家),猎头凭借人才库资源和专业谈判能力,可快速匹配候选人,但需支付较高费用(通常为年薪的20%-30%)。
- 线下招聘会/行业活动:通过地方人才市场、行业峰会、技术沙龙等场景接触被动求职者(在职但有跳槽意向的人才),适合拓展行业人脉。
渠道选择参考表:
| 岗位类型 | 推荐渠道 | 优势 | 注意事项 |
|—————-|———————————–|—————————————|———————————–|
| 基层操作岗 | 线上综合平台、内部推荐 | 成本低、覆盖广、效率高 | 需筛选大量简历,把控质量 |
| 技术研发岗 | 垂直招聘平台、猎头、行业技术论坛 | 人才精准、技能匹配度高 | 技术人才竞争激烈,需快速响应 |
| 中高层管理岗 | 猎头、内部晋升、LinkedIn | 候选人质量高、保密性好 | 成本高,需明确岗位核心能力要求 |
| 应届生/管培生 | 校园招聘、校企合作 | 培养潜力大、忠诚度高 | 需系统化培训,适应周期长 |

筛选评估:多维度考察,确保人岗匹配
简历筛选、面试与测评是识别人才的核心环节,需通过标准化流程降低主观偏差,全面评估候选人的“能力-经验-价值观”匹配度。
简历筛选:聚焦关键信息,初步匹配
采用“硬性条件优先+软性条件参考”原则:首先筛选必要条件(如学历、专业、核心经验),再通过工作履历判断稳定性(如跳槽频率、行业连续性)、业绩成果(如“负责项目销售额提升30%”等量化数据),对符合初步要求的候选人,标记“重点沟通项”(如某段工作经历与岗位的关联性),为面试提问提供方向。
面试:结构化与情景化结合,挖掘深层能力
面试是评估候选人综合能力的关键,常见形式包括:
- 结构化面试:针对岗位设计标准化问题(如“请举例说明你如何解决团队冲突”),所有候选人回答相同问题,便于横向对比,适用于基层岗。
- 行为面试法(STAR原则):通过“情境(Situation)-任务(Task)-行动(Action)-结果(Result)”提问,还原候选人过往工作场景,判断其行为逻辑和能力(如“你曾在什么项目中推动跨部门协作?结果如何?”),适用于中高层岗。
- 情景模拟/无领导小组讨论:设置与岗位相关的实际场景(如让候选人模拟“处理客户投诉”或“团队项目分工”),观察其应变能力、沟通协作和领导力,适用于管理岗或需高频协作的岗位。
- 专业笔试/实操测试:对技术、设计等岗位,通过编程题、案例分析、作品集评估专业技能,避免“纸上谈兵”。
背景调查与测评:验证信息,规避风险
对拟录用候选人,需开展背景调查核实工作履历、学历、离职原因、有无违纪记录等信息,关键岗位(如财务、高管)可延伸至前雇主的评价,借助专业测评工具(如MBTI性格测试、霍兰德职业兴趣测试、SHL能力测评)辅助判断候选人的性格特质、职业倾向与岗位的匹配度,但需注意测评结果仅作参考,避免“唯测评论”。
录用入职:高效沟通,平稳过渡
通过筛选后,需及时推进录用环节,确保候选人顺利到岗并融入团队。
录用沟通与offer发放
向候选人发放正式录用通知书(Offer),明确岗位、薪酬、入职时间、岗位职责等核心条款,并预留2-3天考虑期,对于高端人才,HR需与候选人直接沟通,解答疑问(如薪酬结构、职业发展空间),增强入职意愿,若候选人拒绝,需了解原因(如薪酬、岗位匹配度),为后续招聘策略调整提供参考。
入职准备与引导
提前为新员工准备入职材料(劳动合同、员工手册、工牌等),协调IT设备、工位等后勤保障,入职当天,HR需引导办理入职手续,介绍公司文化、组织架构及部门同事,并安排“导师制”帮助其快速熟悉工作内容,入职后1周内开展新员工培训,涵盖公司制度、业务流程、岗位技能等内容,确保其顺利度过“适应期”。
招聘跟踪与优化:复盘迭代,提升效能
招聘工作并非结束于员工入职,需通过效果评估持续优化流程。
招聘效果评估
关键指标包括:招聘周期(从需求确认到到岗的时间)、招聘成本(总费用/到岗人数)、到岗率(录用后实际到岗人数/录用人数)、试用期通过率(试用期合格人数/入职人数)、新员工1年留存率,通过数据对比,分析薄弱环节(如某渠道简历质量低、某环节面试效率低),针对性改进。
建立人才库
对未录用的优质候选人,分类录入人才库,定期维护(如节日问候、行业资讯分享),当未来出现匹配岗位时,可快速激活,缩短招聘周期。
相关问答FAQs
Q1:招聘过程中如何判断候选人是否具备长期发展潜力?
A:判断候选人长期潜力需结合“能力基础-学习意愿-价值观匹配”三方面:一是关注其过往经历中是否有持续学习、主动承担责任的案例(如自学新技能、推动跨部门项目);二是通过提问了解其职业规划是否与公司发展方向一致(如“未来3年你希望在哪些方面提升?”);三是评估其价值观是否契合企业文化(如对创新、协作的态度),可通过行为面试中的具体事例验证,而非仅凭口头表达。
Q2:面对“急招”岗位,如何在保证质量的前提下快速到岗?
A:急招岗位需采取“精准聚焦+流程压缩”策略:一是优先选择内部推荐或猎头渠道,缩短人才搜寻时间;二是简化非核心环节(如合并初试与复试,减少笔试);三是明确岗位“核心需求”(如某销售岗必须具备客户资源),适当放宽非必要条件;四是提前准备面试题库,确保面试高效;五是与候选人保持高频沟通,及时反馈进度,避免因等待流失人才,事后需复盘急招原因,优化岗位编制规划,减少临时性招聘需求。
文章来源网络,作者:运维,如若转载,请注明出处:https://shuyeidc.com/wp/349885.html<
