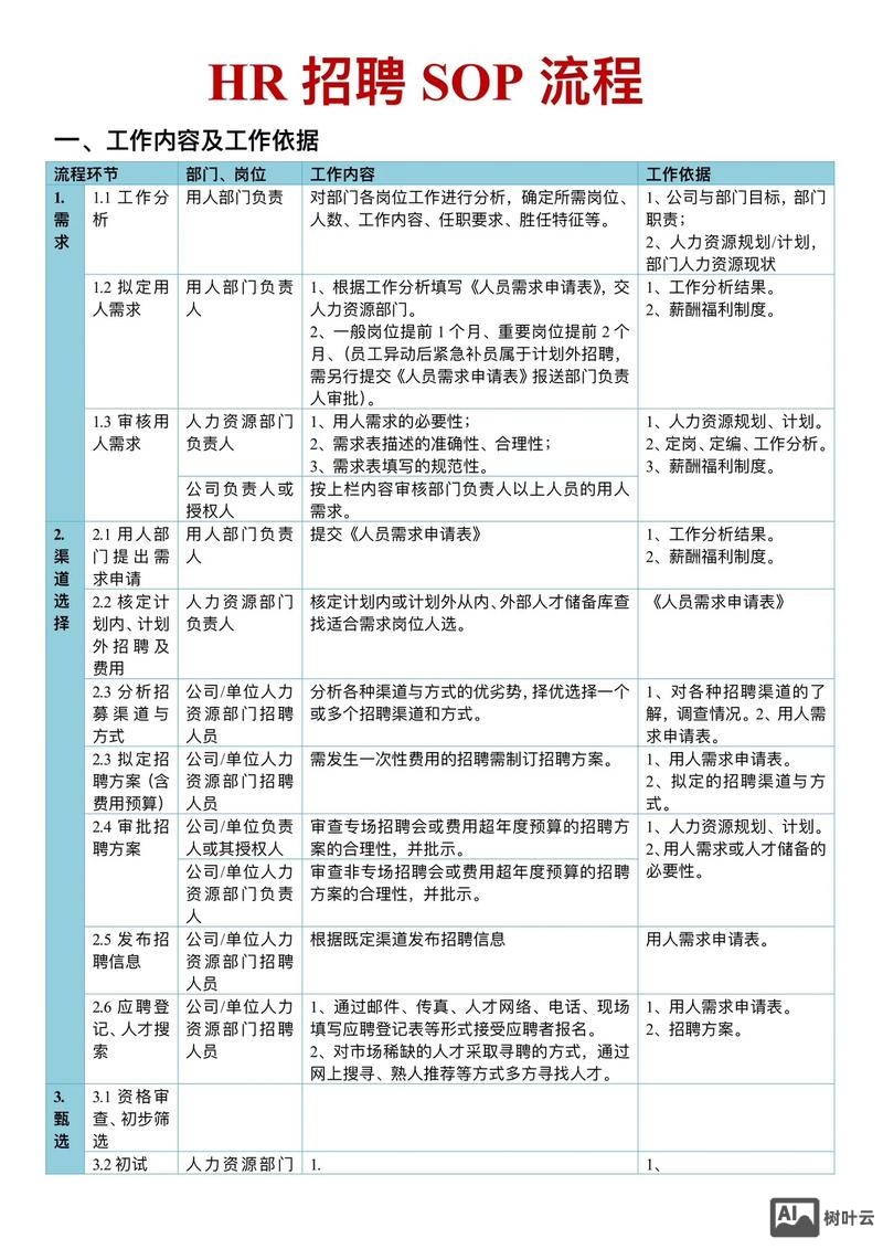
人力资源招聘是企业获取人才、优化团队结构、支持业务发展的核心环节,其过程需要系统化、专业化的规划与执行,招聘工作通常分为需求分析、渠道选择、简历筛选、面试评估、背景调查、录用入职六个关键阶段,每个阶段都需要精细化操作以确保招聘效率与质量。

需求分析是招聘的起点,人力资源部门需与用人部门深入沟通,明确岗位的职责范围、任职资格(如学历、经验、技能)、核心能力要求(如沟通能力、抗压能力)以及薪酬预算,这一阶段需避免需求模糊或过度理想化,例如技术岗位需区分“必须掌握”与“优先具备”的技能,确保招聘目标与实际业务需求匹配,可参考以下岗位需求分析框架:
| 分析维度 | |
|---|---|
| 岗位基本信息 | 岗位名称、所属部门、汇报对象、编制人数 |
| 工作职责 | 日常任务、项目参与、职责权重(如“负责客户需求调研占比40%”) |
| 任职资格 | 学历、专业、工作经验(如“3年以上互联网行业运营经验”)、证书要求 |
| 核心能力 | 硬技能(如Python编程、数据分析)、软技能(如团队协作、问题解决) |
| 薪酬福利 | 基本工资、绩效奖金、福利(五险一金、年假、培训机会) |
渠道选择需精准匹配人才类型,内部招聘(如内部推荐、岗位轮换)适合需要快速到岗且熟悉企业文化的岗位,成本低且忠诚度高;外部招聘则可通过多种渠道触达人才:线上招聘平台(如猎聘、BOSS直聘)适合通用岗位,校园招聘针对应届生,猎头合作用于高端或稀缺岗位,行业论坛/社群招聘可吸引专业人才,技术类岗位可在GitHub、CSDN发布招聘信息,销售类岗位可通过行业峰会拓展人脉。
简历筛选需分层过滤,第一轮通过关键词(如“核心技能”“行业经验”)快速剔除明显不符的简历;第二轮结合岗位需求评估候选人的职业稳定性(如跳槽频率)、成长潜力(如项目经历中的角色)与企业文化适配度(如价值观匹配度),对于管理岗位,需重点关注团队管理经验与过往业绩;对于应届生,可侧重实习经历与学习能力。
面试评估是核心环节,通常采用多轮面试:初试由HR进行基础能力与动机评估,复试由用人部门考察专业技能,终试由高管或部门负责人确认综合素养,面试方法需多样化,如行为面试法(通过“过去经历预测未来表现”,询问“请举例说明你如何解决团队冲突”)、情景模拟(如让销售岗位候选人现场模拟客户沟通)、技能测试(如让文案岗位撰写短文案),面试官需提前准备结构化提纲,避免主观偏见,同时做好面试记录,便于横向比较候选人。

背景调查与薪酬谈判,对核心岗位候选人需进行背景核实,通过前雇主、同事或学历验证机构确认工作履历、业绩表现及诚信度,薪酬谈判需结合市场数据(如参考行业薪酬报告)、候选人期望与企业预算,避免因薪酬差距错失人才,同时确保内部薪酬公平性,录用后需发放正式offer,明确岗位职责、薪酬结构、入职时间及试用期要求。
入职与融入,新员工入职前需准备办公设备、入职培训材料;入职后需进行企业文化、规章制度培训,并安排导师或“伙伴”帮助其快速适应团队,试用期(通常1-6个月)需设置明确的考核目标,通过定期反馈与辅导帮助新员工达标,确保顺利转正。
相关问答FAQs
Q1:如何判断候选人是否适合企业文化?
A:可通过文化匹配度提问(如“你理想中的工作氛围是怎样的?”)、观察候选人对企业价值观的认同度(如是否了解并认可公司使命),以及参考其过往职业经历中的行为模式(如是否注重团队协作、创新精神),让候选人与团队成员进行非正式交流,也能观察其融入度。
Q2:招聘过程中如何避免 unconscious bias(无意识偏见)?
A:简历筛选采用“盲筛”模式,隐去姓名、性别、年龄等非关键信息;面试问题标准化,对所有候选人使用相同的结构化提纲;组建多元化的面试团队,减少单一视角的判断;建立明确的评分标准,基于岗位需求而非主观印象打分,确保公平性。

文章来源网络,作者:运维,如若转载,请注明出处:https://shuyeidc.com/wp/352715.html<





