华为交换机作为企业网络的核心设备,其配置命令的掌握对于网络管理员至关重要,以下将详细介绍华为交换机常用的配置命令,涵盖基础设置、VLAN划分、接口配置、路由协议、安全策略及维护命令等,帮助用户快速上手操作。

基础配置命令
首次配置交换机时,需进入系统视图进行初始化设置,通过system-view命令从用户视图切换到系统视图,后缀[Quidway]表示当前视图,配置设备名称使用sysname命令,如sysname Huawei-SW,可方便区分多台设备,为保障设备安全,需配置登录密码,aaa命令进入AAA视图,通过local-user创建用户并设置密码和权限,例如local-user admin password cipher Admin@123 privilege level 3,其中level 3为最高权限,保存配置使用save命令,避免重启后配置丢失。
VLAN配置命令
VLAN(虚拟局域网)是隔离广播域的关键技术,创建VLAN通过vlan <vlan_id>命令,如vlan 10,进入VLAN视图后可配置描述信息description Sales,将端口加入VLAN分为Access和Trunk模式:Access端口用于连接终端设备,配置命令为port link-type access后绑定VLANport default vlan 10;Trunk端口用于交换机间互联,需允许多个VLAN通过,配置port link-type trunk后使用port trunk allow-pass vlan 10 20指定允许的VLAN列表,删除VLAN则通过undo vlan <vlan_id>实现。
接口配置命令
接口配置是网络通信的基础,进入接口视图使用interface <interface_type> <interface_number>,如interface GigabitEthernet 0/0/1,配置接口描述信息可方便管理,命令为description Connect-to-Server,设置接口速率和双工模式,通过speed {10 | 100 | 1000}和duplex {half | full | auto}手动配置,默认为auto自适应,开启接口使用undo shutdown,关闭接口则shutdown,对于聚合链路,需先进入接口视图,使用port link-aggregation group <aggregation_id>创建Eth-Trunk组,并在成员接口上激活聚合。
路由协议配置命令
华为交换机支持静态路由和动态路由协议,配置静态路由使用ip route-static <dest_network> <mask> <next_hop>,如ip route-static 192.168.2.0 255.255.255.0 192.168.1.1,动态路由中,OSPF应用广泛,进入OSPF视图ospf 1,宣告网络area 0 network 192.168.1.0 0.0.0.255,其中area 0为骨干区域,对于VLAN间路由,需创建VIF接口(接口Vlanif),配置IP地址作为网关,如interface Vlanif10,ip address 192.168.10.1 24。

安全与访问控制命令
为提升网络安全性,需配置ACL(访问控制列表),基本ACL基于源IP地址,命令为acl number 2000,通过rule deny source 192.168.1.0 0.0.0.255禁止特定网段访问,高级ACL支持更复杂的条件,如acl number 3000,rule deny ip source 192.168.1.0 0.0.0.255 destination 192.168.10.0 0.0.0.255,将ACL应用在接口上,在接口视图下执行traffic-filter inbound acl 2000( inbound为入向,outbound为出向),防攻击方面,可配置端口安全port-security max-mac-num 10限制MAC地址数量,或开启DHCP Snoopingdhcp snooping enable防止恶意DHCP服务器。
维护与诊断命令
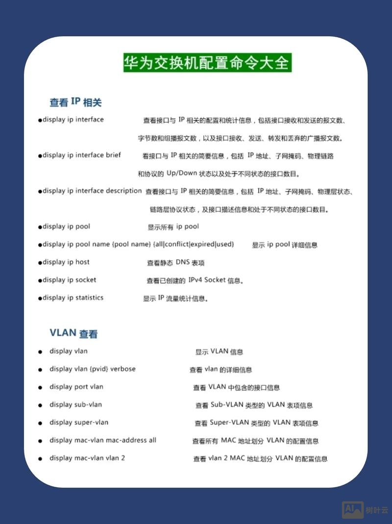
网络故障排查时,display系列命令是核心工具,查看当前配置使用display current-configuration,查看接口状态display interface GigabitEthernet 0/0/1,可查看流量、错误包等信息,查看路由表display ip routing-table,VLAN配置display vlan,调试功能需谨慎使用,debugging命令开启实时调试信息,完成后需undo debugging关闭,测试连通性使用ping <ip_address>,如ping 192.168.10.1,路径跟踪使用tracert <ip_address>。
以下为常用配置命令速查表:
| 功能分类 | 命令示例 | 说明 |
|---|---|---|
| 系统视图切换 | system-view | 从用户视图进入系统视图 |
| 配置设备名称 | sysname Huawei-SW | 设置交换机名称为Huawei-SW |
| 创建VLAN | vlan 10 | 创建VLAN 10 |
| 端口加入VLAN(Access) | port link-type access | 设置端口为Access模式 |
| 端口加入VLAN(Trunk) | port trunk allow-pass vlan 10 20 | 设置Trunk端口允许VLAN 10和20通过 |
| 配置静态路由 | ip route-static 192.168.2.0 24 192.168.1.1 | 配置目标网段192.168.2.0的下一跳为192.168.1.1 |
| 开启OSPF | ospf 1area 0 network 192.168.1.0 0.0.0.255 | 启动OSPF进程并宣告网络 |
| 配置ACL | acl number 2000rule deny source 192.168.1.0 0.0.0.255 | 创建基本ACL禁止192.168.1.0网段访问 |
| 保存配置 | save | 保存当前配置到闪存 |
相关问答FAQs
问题1:如何查看华为交换机中已配置的VLAN信息?
解答:在系统视图下,执行display vlan命令可查看所有已创建的VLAN、包含的端口类型(Access/Trunk)及允许通过的VLAN列表,若需查看特定VLAN的详细信息,可使用display vlan vlan_id,例如display vlan 10。

问题2:当交换机无法远程登录时,如何排查故障?
解答:首先检查物理链路状态,通过display interface brief查看接口是否UP;其次确认管理VIF接口IP地址配置正确,执行display ip interface brief检查IP是否生效;然后检查ACL是否禁止了远程访问,display acl all查看ACL规则;最后验证登录用户权限,display local-user确认用户状态为“Active”且权限级别正确,若问题仍存在,可尝试Console线直连配置,排查远程服务(如Telnet/SSH)是否启用。
文章来源网络,作者:运维,如若转载,请注明出处:https://shuyeidc.com/wp/388748.html<
