思科无线控制器(Wireless LAN Controller, WLC)是无线网络的核心管理设备,负责统一管理接入点(AP)、用户认证、射频优化及安全策略等,通过命令行界面(CLI)配置和管理WLC,是网络工程师的必备技能,以下是常用思科WLC CLI命令的详细介绍,涵盖基础配置、AP管理、无线网络设置、安全策略及故障排查等场景,并附操作示例与注意事项。

基础系统配置
登录WLC CLI后,首先需配置系统基本信息,包括设备名称、管理接口及登录认证方式。
- 配置设备名称:
config network name Cisco_WLC
设置设备名称便于识别,默认为“Cisco Controller”。 - 管理接口IP配置:
config interface vlan management create 192.168.1.1 255.255.255.0
为管理VLAN分配IP地址,确保与交换机路由可达。 - 用户认证设置:
config aaa user add admin Cisco12315 superuser
创建具有超级用户权限的管理员账户,密码需满足复杂度要求(长度、字符类型)。
接入点(AP)管理
AP需先加入WLC才能由其统一管控,常用命令包括AP添加、状态监控及故障处理。
- AP添加与认证:
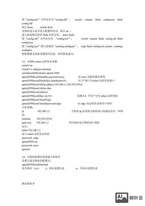
- 通过MAC地址添加:
config ap add 00:1C:23:45:67:89 AP-Cisco - 通过SNMP添加:
config ap snmp-add 192.168.1.100 public
添加后需配置AP认证模式(如MAC过滤、SNMP共同体字符串)。
- 通过MAC地址添加:
- AP状态查看:
show ap summary
输出AP名称、MAC地址、状态(如“Capable”“Downloaded”)、射频状态等信息。 - AP重启与重置:
config ap restart 00:1C:23:45:67:89config ap reset 00:1C:23:45:67:89
重启用于临时故障恢复,重置则清除AP配置并重新加入WLC(慎用)。
无线网络(SSID)配置
SSID是用户接入无线网络的标识,需配置名称、认证方式、加密协议及VLAN映射。
- 创建SSID:
config network create SSID-Corpconfig network SSID-Corp status enable - 配置认证与加密:
config network SSID-Corp security wpa2 config network SSID-Corp security wpa2 ciphers aes config network SSID-Corp security wpa2 key 1234567890abcdef支持WPA2-PSK(预共享密钥)或802.1X(如RADIUS认证)模式。
(图片来源网络,侵删) - VLAN绑定:
config network SSID-Corp vlan 10
将用户流量映射至VLAN 10,实现业务隔离。
射频与功率管理
为优化无线覆盖和干扰,需配置射频信道、功率及客户端接入限制。
- 4GHz射频配置:
config rf channel 802.11b/g 36 config rf power 802.11b/g 75信道选择需避开雷达干扰(如DFS信道),功率调整范围1-100(默认75)。
- 客户端接入限制:
config max clients radio 20
单个射频接口最大接入客户端数,防止性能下降。
安全策略与QoS
WLC支持多种安全机制及流量优先级策略。
- MAC过滤:
config macfilter add 00:11:22:33:44:55 allow
允许指定MAC地址接入,拒绝其他设备。 - QoS设置:
config qos wlan SSID-Corp dscp 46 config qos wlan SSID-Corp bandwidth best-effort为语音/视频流量设置高优先级(如DSCP 46),保障低延迟。
(图片来源网络,侵删)
故障排查命令
当无线网络异常时,可通过以下命令快速定位问题。
- AP与WLC连接状态:
show ap debugs boot
查看AP启动日志,排查加入失败原因(如认证错误、网络不通)。 - 客户端连接详情:
show client detail 00:AA:BB:CC:DD:EE
输出客户端信号强度(RSSI)、关联状态、使用的AP及SSID等信息。 - 射频干扰检测:
show noise 802.11a
显示2.4GHz/5GHz频段的噪声水平,干扰值高于-85dBm需优化信道。
常见配置命令速查表
| 功能分类 | 命令示例 | 说明 |
|---|---|---|
| 系统配置 | config network name Cisco_WLC | 修改设备名称 |
| AP添加 | config ap add 00:1C:23:45:67:89 AP-Cisco | 通过MAC添加AP |
| SSID创建 | config network create SSID-Guest | 创建名为“SSID-Guest”的无线网络 |
| 安全加密 | config network SSID-Guest security wpa2 | 启用WPA2加密 |
| 射频功率调整 | config rf power 802.11a/n 80 | 设置5GHz射频功率为80(1-100) |
| 客户端信息查看 | show client summary | 查看所有客户端连接状态 |
相关问答FAQs
Q1: 如何查看AP是否成功加入WLC?
A: 使用命令show ap summary,若AP状态显示为“Registered”且“State”为“Normal”,则表示加入成功,若显示“Capable”,需检查AP与WLC的网络连通性及认证配置。
Q2: 如何修改已配置的SSID预共享密钥?
A: 进入SSID配置模式后,执行config network <SSID> security wpa2 key <新密钥>,其中<SSID>为当前网络名称,<新密钥>需符合密码策略(长度8-63字符),修改后需重启客户端或重新关联AP使配置生效。
文章来源网络,作者:运维,如若转载,请注明出处:https://shuyeidc.com/wp/392355.html<
