思科与华为作为全球领先的网络设备供应商,其命令行界面(CLI)是网络管理员进行设备配置和管理的重要工具,两者的命令体系在设计理念和语法结构上存在显著差异,理解这些差异对于高效操作至关重要,思科命令体系遵循传统语法,以简洁直观著称,而华为命令则更注重结构化和层次化,符合中文用户的使用习惯,以下从命令结构、常用配置及对比三个方面展开分析。

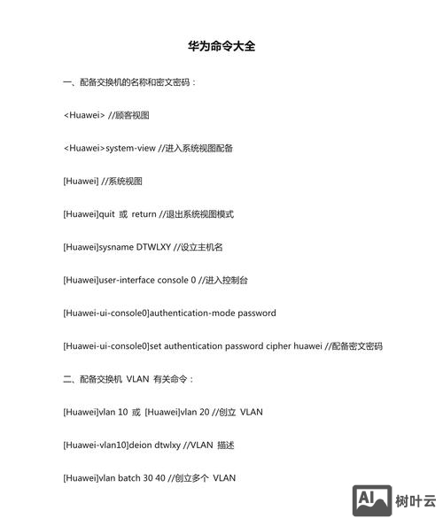
在命令结构方面,思科设备通常采用“全局配置模式”下的分层命令结构,以enable进入特权模式,configure terminal进入全局配置模式,再通过具体命令(如interface GigabitEthernet0/0)进入接口配置模式,华为设备则通过system-view进入系统视图,再通过interface GigabitEthernet0/0/0进入接口视图,命令中常包含视图标识(如[Quidway]),查看路由表时,思科使用show ip route,而华为使用display ip routing-table,两者均提供详细的路由信息,但命令前缀和参数略有不同。
常用配置命令的对比更能体现两者的差异,以IP地址配置为例,思科在接口模式下使用ip address 192.168.1.1 255.255.255.0,而华为则使用ip address 192.168.1.1 24(支持子网掩码缩写),在路由协议配置中,OSPF的配置差异较为明显:思科需先进入router ospf 1,再定义网络区域;华为则通过ospf 1进入视图,使用area 0和network 192.168.1.0 0.0.0.255命令,思科的no命令用于删除配置(如no shutdown),而华为使用undo(如undo shutdown),这一差异在批量配置时需特别注意。
以下是部分常用命令的对比表格:
| 功能 | 思科命令 | 华为命令 |
|---|---|---|
| 进入特权模式 | enable | system-view |
| 进入接口视图 | interface GigabitEthernet0/0 | interface GigabitEthernet0/0/0 |
| 配置IP地址 | ip address 192.168.1.1 255.255.255.0 | ip address 192.168.1.1 24 |
| 启用接口 | no shutdown | undo shutdown |
| 查看MAC地址表 | show mac-address-table | display mac-address |
| 配置VLAN | vlan 10 / name Sales | vlan 10 / name Sales |
| 配置ACL | access-list 10 permit 192.168.1.0 0.0.0.255 | acl 2000 / rule permit source 192.168.1.0 0.0.0.255 |
在实际应用中,网络管理员需根据设备品牌选择合适的命令体系,思科命令的简洁性适合快速操作,而华为命令的结构化设计便于复杂配置的管理,华为命令的中文提示和模块化视图(如[Quidway-GigabitEthernet0/0/0])降低了学习门槛,而思科的命令缩写(如sh int代替show interface)则提高了操作效率。

相关问答FAQs
Q1: 如何在思科和华为设备上快速清除接口配置?
A1: 思科设备在接口模式下使用default interface GigabitEthernet0/0恢复默认配置;华为设备则使用reset interface GigabitEthernet0/0/0,或进入接口视图后执行undo ip address等命令逐条清除。
Q2: 思科和华为的SSH配置命令有何区别?
A2: 思科需先创建用户(username admin password Cisco123),再在line vty下启用transport input ssh;华为则通过aaa视图配置用户(local-user admin password cipher Huawei123),在user-interface vty下设置protocol inbound ssh。

文章来源网络,作者:运维,如若转载,请注明出处:https://shuyeidc.com/wp/422548.html<
