初学Linux命令时,往往会感到无从下手,因为Linux的命令行界面与Windows的图形化界面截然不同,需要通过输入文本指令来操作,但掌握Linux命令是理解Linux系统运作方式的关键,也是后续进行系统管理、开发运维等工作的基础,下面将从基础命令、文件操作、权限管理、系统信息查询等方面,详细介绍初学者需要了解的Linux命令。

最基础的是终端的打开与关闭,在大多数Linux发行版中,可以通过快捷键Ctrl+Alt+T打开终端,关闭终端则可以使用exit命令或直接关闭终端窗口,接下来是常用的系统操作命令,ls命令用于列出当前目录下的文件和文件夹,ls -l可以显示详细信息(如权限、所有者、大小、修改时间等),ls -a会显示包括隐藏文件在内的所有文件(Linux中以开头的文件为隐藏文件)。pwd命令用于显示当前所在的工作目录路径,这对于确认当前位置非常有用。
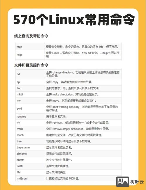
文件和目录操作是Linux命令的核心。cd命令用于切换目录,cd ..返回上一级目录,cd ~切换到当前用户的家目录(/home/用户名),cd /切换到根目录。mkdir命令用于创建目录,例如mkdir test会在当前目录下创建名为test的文件夹,mkdir -p test1/test2可以递归创建多级目录。touch命令用于创建空文件,如touch file.txt会创建一个名为file.txt的空文本文件。cp命令用于复制文件或目录,cp file1.txt file2.txt将file1.txt复制为file2.txt,cp -r test test1递归复制整个目录(-r或-R表示递归)。mv命令用于移动文件或目录,也可以重命名文件,例如mv file1.txt newfile.txt将file1.txt重命名为newfile.txt,mv test test2将test目录移动到test2目录下(如果test2不存在,则相当于重命名)。rm命令用于删除文件或目录,rm file.txt删除file.txt文件,rm -r test递归删除test目录及其所有内容,rm -f file.txt强制删除文件(不提示确认),使用rm -rf命令时需格外小心,因为删除的文件无法恢复。
权限管理是Linux系统安全的重要部分,Linux中的文件权限分为读(r)、写(w)、执行(x),分别对应数字4、2、1,权限对象分为所有者(u)、所属组(g)、其他用户(o)。chmod命令用于修改权限,例如chmod 755 file.txt,其中7=4+2+1(所有者有读写执行权限),5=4+1(所属组和其他用户有读和执行权限),也可以使用符号模式,如chmod u+x file.txt为所有者添加执行权限,chmod g-w file.txt移除所属组的写权限。chown命令用于修改文件的所有者,例如chown user1 file.txt将file.txt的所有者改为user1,chown -R user1:group1 test递归修改test目录及其内容的所有者和所属组为user1和group1。
系统信息查询命令能帮助用户了解系统状态。uname -a显示所有系统信息(包括内核版本、主机名等),top命令动态显示系统中运行的进程(按q退出),df -h显示磁盘空间使用情况(-h以人类可读格式显示,如GB、MB),free -h显示内存使用情况,ps aux显示当前运行的进程详细信息,ping www.baidu.com测试与指定主机的网络连通性。

文本处理命令在Linux中也非常实用。cat命令用于查看文件内容,cat file.txt会显示file.txt的全部内容,more file.txt分页显示文件内容(按空格键翻页,q退出),less file.txt也用于分页显示,但支持更多交互操作(如上下箭头滚动)。grep命令用于在文本中搜索匹配的行,例如grep "hello" file.txt在file.txt中搜索包含”hello”的行,grep -i "hello" file.txt忽略大小写搜索,grep -n "hello" file.txt显示匹配行的行号。
压缩与解压命令在日常使用中频繁出现,Linux中常用的压缩格式有.tar、.tar.gz、.zip等。tar命令用于打包和解包,tar -cvf archive.tar file1 file2将file1和file2打包为archive.tar,tar -xvf archive.tar解包archive.tar,tar -czvf archive.tar.gz file1 file2打包并压缩为gzip格式,tar -xzvf archive.tar.gz解压gzip格式的tar包。zip和unzip命令用于处理zip文件,zip -r archive.zip folder1将folder1目录压缩为archive.zip,unzip archive.zip解压zip文件。
为了帮助初学者更好地理解命令的使用,以下是一些常用命令的总结表格:
| 命令分类 | 常用命令 | 功能描述 | 常用选项 |
|---|---|---|---|
| 目录操作 | ls | 列出目录内容 | -l(详细信息)、-a(显示隐藏文件) |
| pwd | 显示当前目录路径 | 无 | |
| cd | 切换目录 | ..(上级目录)、~(家目录) | |
| 文件操作 | touch | 创建空文件 | 无 |
| cp | 复制文件/目录 | -r(递归复制) | |
| mv | 移动/重命名文件/目录 | 无 | |
| rm | 删除文件/目录 | -r(递归删除)、-f(强制删除) | |
| 权限管理 | chmod | 修改文件权限 | 数字模式(如755)、符号模式(如u+x) |
| chown | 修改文件所有者 | -R(递归修改) | |
| 系统信息 | top | 查看进程状态 | 无(按q退出) |
| df -h | 查看磁盘使用情况 | -h(人类可读格式) | |
| free -h | 查看内存使用情况 | -h(人类可读格式) | |
| 文本处理 | cat | 查看文件内容 | 无 |
| grep | 搜索文本内容 | -i(忽略大小写)、-n(显示行号) | |
| 压缩解压 | tar | 打包/解包/压缩 | -c(打包)、-x(解包)、-z(gzip压缩)、-v(显示过程) |
初学Linux命令时,建议多动手实践,通过实际操作加深记忆,可以从简单的文件操作开始,逐步尝试更复杂的命令组合,要学会使用man命令(如man ls)查看命令的手册页,里面包含详细的命令说明和选项解释。

相关问答FAQs:
问:Linux命令区分大小写吗?
答:是的,Linux命令严格区分大小写。ls和LS是不同的命令,ls是列出目录内容的命令,而LS在大多数系统中会被识别为“命令未找到”,同样,文件名也区分大小写,file.txt和File.txt是两个不同的文件。问:如何快速查找Linux命令的用法?
答:可以使用man命令查看命令的详细手册页,例如输入man ls会显示ls命令的完整用法、选项说明和示例。命令 --help也可以查看命令的简要帮助信息,如ls --help会列出ls命令的常用选项和简要描述,对于初学者,建议先通过--help了解基本用法,再通过man深入学习。
文章来源网络,作者:运维,如若转载,请注明出处:https://shuyeidc.com/wp/429731.html<
