招聘管理是企业人力资源管理中的核心环节,其有效性直接影响人才质量与组织发展,随着数字化转型的推进,招聘管理PDF作为系统化、规范化的工具,被广泛应用于企业招聘流程中,涵盖需求分析、渠道选择、简历筛选、面试评估到入职引导等全周期管理,以下从招聘管理PDF的核心模块、设计要点及实际应用价值展开详细阐述。

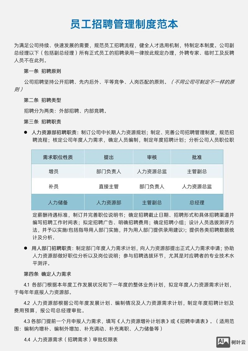
招聘管理PDF通常包含多个标准化模块,确保招聘流程的透明化与可追溯性。招聘需求申请表是起点,需明确岗位名称、任职资格、招聘人数、到岗时间及用人部门期望,由部门负责人填写并提交人力资源部审核,避免盲目招聘。招聘计划表基于需求汇总制定,包含时间节点、预算分配、渠道策略(如招聘网站、校园招聘、猎头合作等)及关键绩效指标(如简历通过率、到岗率),为企业招聘提供清晰路线图,在简历筛选阶段,简历评估表通过结构化维度(如学历、工作经验、技能匹配度、稳定性)对候选人打分,减少主观偏差;而面试评估表则细化初试、复试环节,涵盖专业知识、沟通能力、团队协作等评分项,并记录面试官综合建议,为决策提供依据。背景调查授权书与录用通知书模板作为法律文件,需明确调查范围、录用条件及岗位职责,规避用工风险。入职引导清单确保新员工从报到材料提交到岗位培训的有序衔接,提升入职体验。
设计招聘管理PDF时,需兼顾规范性与灵活性,内容上应分模块设置,采用表格形式提升信息结构化程度,例如在招聘计划表中可列出“渠道类型”“预算金额”“负责人”“完成时限”等字段,便于追踪执行;格式上需统一字体、页眉页脚及编号规则,重要条款加粗或使用不同颜色突出显示,确保关键信息一目了然,PDF应预留电子签名及填写区域,支持在线编辑与打印,适应不同企业的审批流程,值得注意的是,PDF内容需定期更新,如根据岗位调整评估维度,或结合最新劳动法修订背景调查条款,确保其时效性与合规性。
招聘管理PDF的应用价值在于提升招聘效率与质量,标准化流程减少沟通成本,用人部门与HR可通过统一的模板快速传递信息,避免因格式混乱导致的延误;结构化评估数据为招聘分析提供支持,例如通过统计各渠道的简历转化率,优化渠道投入比例,或分析面试评估中的共性短板,针对性调整人才画像,完整的PDF文档存档便于后续追溯与复盘,为招聘策略优化提供数据基础,同时满足企业合规管理要求,降低劳动争议风险。
相关问答FAQs

问:招聘管理PDF是否适用于所有规模的企业?
答:招聘管理PDF的适用性因企业规模而异,对于中小型企业,其标准化流程能快速规范招聘行为,降低管理成本;但对于大型企业,建议将PDF模板与招聘管理系统(ATS)结合使用,通过系统实现数据自动录入、流程审批与报表生成,PDF则作为线下审批或存档的补充工具,兼顾灵活性与效率。问:如何确保招聘管理PDF中的评估维度科学合理?
答:科学评估维度需基于岗位胜任力模型制定,通过岗位分析明确核心职责与能力要求(如技术岗侧重专业技能,管理岗侧重领导力),再结合历史招聘数据(如绩效优秀员工的共同特质)及行业标杆调整指标,评估维度应量化,项目经验”可细化为“主导项目数量”“项目成果”等可测量的条目,并组织HR与业务部门共同评审,确保维度与实际需求匹配,避免主观臆断。

文章来源网络,作者:运维,如若转载,请注明出处:https://shuyeidc.com/wp/439267.html<
