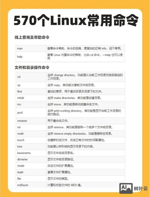
Linux系统的联机帮助命令是用户在使用过程中获取命令语法、选项、功能说明及使用示例的重要工具,通过这些命令,用户可以快速了解命令的用法,解决操作中的疑问,以下是Linux系统中常用的联机帮助命令及其详细说明。

man命令:手册页查看器
man(manual)是Linux中最核心的联机帮助命令,用于显示系统手册页,涵盖命令、函数、配置文件、设备文件等详细信息。
基本语法
man [选项] [章节] 关键词
常用选项
| 选项 | 功能说明 |
|---|---|
-f | 等同于whatis,显示关键词的手册页简短描述 |
-k | 等同于apropos,根据关键词搜索手册页名和简述 |
-a | 显示所有匹配章节的手册页(默认只显示第一个) |
-w | 显示手册页文件的路径,不显示内容 |
手册页章节
Linux手册页分为9个章节,内容分类如下:
| 章节 | 内容分类 | 示例 |
|——|———-|——|
| 1 | 用户命令 | ls、cd、grep |
| 2 | 系统调用 | open、write、fork |
| 3 | 库函数 | printf、malloc、strlen |
| 4 | 特殊文件 | /dev/null、/dev/sda |
| 5 | 文件格式 | /etc/passwd、/etc/fstab |
| 6 | 游戏 | fortune、bash游戏 |
| 7 | 杂项 | ascii、tar格式说明 |
| 8 | 系统管理命令 | ifconfig、systemctl |
| 9 | 内核例程 | 内核调用的函数(较少使用) |
使用技巧
- 在
man页面中,可通过方向键上下滚动,PageUp/PageDown翻页,搜索,q退出。 - 若需查看特定章节的内容,可指定章节号,例如
man 3 printf查看库函数printf的说明(而非命令printf的章节1内容)。
info命令:超文本格式帮助
info是比man更详细的帮助工具,采用超文本结构,支持跳转、链接和索引,适合复杂命令或文档的查阅。
基本语法
info [选项] [关键词]
常用选项
| 选项 | 功能说明 |
|---|---|
-d | 指定info文件目录 |
-f | 指定info文件路径 |
-n | 指定节点名称 |
操作键
| 键位 | 功能 |
|---|---|
方向键 | 导航菜单 |
Enter | 进入子节点 |
u | 返回上层节点 |
n/p | 下一个/上一个节点 |
q | 退出info |
与man的区别
info文档结构化更强,常用于GNU工具(如gcc、make)的详细说明;man更简洁,适合快速查阅命令语法,而info适合深入理解工具的工作原理和高级用法。
其他辅助帮助命令
--help选项:命令内置帮助
大多数Linux命令支持--help选项,显示该命令的常用选项和简要用法。

ls --help grep --help ``` 通常包括命令功能、选项列表及示例,适合快速记忆常用参数。 #### 2. `whatis`命令:关键词简述 `whatis`从`man`数据库中提取关键词的简短描述,快速判断命令所属章节和功能。 ```bash whatis ls whatis printf
示例输出:
ls (1) list directory contents
printf (3) formatted output conversionapropos命令:关键词搜索
apropos通过关键词搜索man数据库,返回所有匹配的手册页名和简述,适合模糊查找。
apropos "copy" apropos "network"
示例输出:
“
cp (1) copy files and directories
scp (1) copy files over a secure shell link
…
#### 4. `help`命令:Shell内置命令帮助
Shell内置命令(如`cd`、`alias`、`export`)不包含在`man`中,需使用`help`查看帮助。
```bash
help cd
help alias
``` 为Shell内置命令的语法和选项,cd`的帮助会说明`-P`选项(不解析符号链接)等。
### 四、帮助命令的综合应用场景
1. **快速查询命令语法**:使用`命令 --help`获取最简明的选项列表,tar --help`查看压缩解压参数。
2. **深入学习命令功能**:通过`man 命令`查看详细说明,包括参数、返回值、示例和注意事项,man grep`了解正则表达式用法。
3. **模糊查找相关命令**:用`apropos "关键词"`定位功能相关的命令,apropos "process"`查找进程管理相关命令(`ps`、`top`等)。
4. **开发文档查阅**:使用`info`查看GNU工具的详细文档,info make`了解Makefile的高级语法。
### 相关问答FAQs
**Q1:man命令显示“No manual entry for xxx”怎么办?**
A:出现此问题可能有三种原因:
1. 命令不存在:检查命令拼写是否正确,或使用`which 命令`确认命令是否已安装;
2. 未安装手册页:某些精简系统(如最小化安装的Linux)可能未安装`man`包,可通过`sudo apt install manpages`(Debian/Ubuntu)或`sudo yum install man-pages`(CentOS/RHEL)安装;
3. 手册页数据库未更新:运行`sudo mandb`更新手册页索引(适用于基于Debian的系统)。
**Q2:如何查看Shell内置命令的帮助信息?**
A:Shell内置命令(如`cd`、`alias`、`export`)不位于`/usr/bin`或`/bin`目录下,man`无法查询,需使用`help`命令查看,
```bash
help cd # 查看cd命令的内置帮助
help set # 查看set命令的选项说明若需查看所有内置命令列表,可运行compgen -b,对于Bash脚本,还可通过man bash查阅Shell的完整文档,其中包含内置命令的详细说明。

文章来源网络,作者:运维,如若转载,请注明出处:https://shuyeidc.com/wp/441818.html<
