注册即将到期的域名是一个需要谨慎操作的过程,涉及多个环节和注意事项,以下从域名状态解析、注册渠道选择、操作步骤、风险规避及后续管理等方面,详细说明如何注册快到期的域名。

了解域名生命周期与状态
域名在到期前会经历多个阶段,不同阶段对应不同的注册规则和价格,域名的生命周期包括:
- 正常期:用户可以正常续费,价格按标准定价执行。
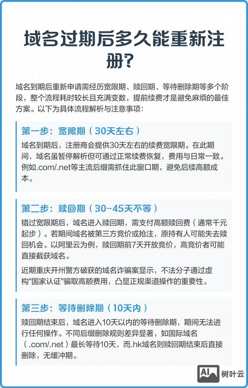
- 续费宽限期:域名到期后进入为期30天左右的宽限期(具体时长以注册局规定为准),此阶段可正常续费,但可能产生额外费用。
- 赎回期:宽限期结束后,域名进入30天左右的赎回期,此时需支付高额赎回费用(通常为数千元)并通过注册局操作,流程复杂。
- 删除期:赎回期结束后,域名进入5天左右的删除期,注册局将删除域名并释放给公众注册。
注册快到期的域名需重点关注续费宽限期之前的阶段,此时成本最低且操作简单,若域名已进入赎回期或删除期,需谨慎评估成本和风险。
选择注册渠道
注册快到期的域名可通过以下渠道,各渠道优缺点对比如下:
| 渠道 | 优点 | 缺点 | 适用人群 |
|---|---|---|---|
| 注册商抢注服务 | 专业团队操作,支持竞价和自动抢注,成功率高 | 需支付服务费,部分热门域名竞争激烈 | 无经验、希望省时省力的用户 |
| 域名交易平台 | 可直接与卖家沟通,价格透明,支持中介担保 | 需自行判断域名价值,交易流程较繁琐 | 有一定经验、追求性价比的用户 |
| 公开竞价 | 公平竞争,价高者得,适合稀缺域名 | 需持续关注竞价动态,可能面临高价竞争 | 预算充足、目标明确的用户 |
| 注册局直接注册 | 无中间商,价格最低 | 仅限刚删除的域名,需实时监控注册局释放时间 | 技术能力强、能接受失败风险的用户 |
注册操作步骤
域名筛选与价值评估
- 筛选工具:通过Namebio、Sedo等平台查询域名历史交易记录,使用GoDaddy估值工具或专业域名评估软件(如Estibot)估算市场价值。
- 检查可用性:在注册商官网输入域名查询状态,确认是否处于“即将到期”且未被他人预订。
- 优先级排序:根据域名长度、关键词热度、后缀价值(如.com优先于.cn)等因素筛选目标域名。
设置抢注提醒(针对正常期域名)
- 若目标域名尚未进入到期阶段,可在注册商(如阿里云、腾讯云)或第三方平台(如SnapNames、NameJet)设置“到期提醒”服务,系统会在域名进入宽限期时通知用户。
宽限期注册操作
- 步骤1:登录注册商账户,进入“域名抢注”或“预售”页面,搜索目标域名并加入购物车。
- 步骤2:确认续费年限(通常1年起)和费用(宽限期续费价格可能略高于标准价)。
- 步骤3:完成支付,确保账户余额充足或支付渠道正常,部分注册商要求实名认证,需提前完成资料提交。
- 步骤4:注册成功后,立即修改DNS服务器并解析到目标主机,避免域名被重新回收。
赎回期注册(高风险操作)
若域名已进入赎回期,需联系原注册商或通过专业服务商办理:

- 费用预算:包含赎回费(约$100-200)、年费及服务费,总成本可能达数千元。
- 流程:提交赎回申请→支付费用→等待注册局处理(约5-7天)→域名赎回成功后转入指定账户。
- 风险提示:赎回失败的可能性较高,建议优先选择宽限期注册。
风险规避与注意事项
- 避免侵权风险:查询域名是否涉及商标、品牌名称,可通过中国商标网、WIPO全球品牌数据库核实,避免法律纠纷。
- 警惕诈骗信息:收到“域名到期续费”邮件时,需通过官方渠道核实,切勿点击不明链接或向非官方账户转账。
- 支付安全:优先选择第三方担保交易(如支付宝、Escrow),避免直接转账;保留支付凭证和交易记录。
- 账户安全:抢注前确保注册商账户开启双重验证,防止账户被盗导致域名被恶意转移。
后续管理
- 信息保护:及时开启域名隐私保护(WHOIS隐私),防止个人信息泄露。
- 续费提醒:设置自动续费或日历提醒,避免再次到期。
- 品牌保护:若为品牌域名,建议注册相关后缀(如.net、.商标)及变体域名,防止品牌稀释。
相关问答FAQs
Q1:注册快到期的域名是否需要额外支付手续费?
A1:视渠道而定,通过注册商直接注册宽限期域名通常无需额外手续费,但第三方抢注平台(如NameJet)会收取10%-20%的服务费;赎回期注册则需支付高额赎回费,具体金额以注册局规定为准。
Q2:如何判断一个快到期的域名是否有价值?
A2:可通过以下维度综合评估:①关键词搜索量(使用百度指数、Google Trends工具);②域名长度(越短越有价值);③历史记录(检查是否曾被建站、是否有外链);④后缀类型(.com、.cn等主流后缀价值更高);⑤行业相关性(如科技类域名对科技企业更有吸引力),建议结合专业评估工具和市场需求分析,避免盲目跟风抢注。
文章来源网络,作者:运维,如若转载,请注明出处:https://shuyeidc.com/wp/464242.html<
