在Linux系统中,命令行是与系统交互的核心方式,掌握丰富的命令能极大提升操作效率,所谓“Linux命令大全软件”并非指单一工具,而是指通过系统内置命令、包管理器安装的工具集以及第三方开源软件组合而成的完整命令体系,以下将从基础命令、系统管理、网络工具、文本处理、安全工具等维度,详细解析Linux命令的完整生态,并辅以表格归纳常用命令的用法和参数。

基础文件与目录操作命令
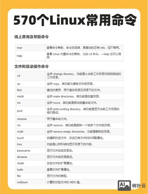
文件和目录管理是Linux最基础的操作,核心命令围绕ls、cd、cp、mv、rm展开,配合find、locate实现文件查找。
ls命令:列出目录内容,常用参数包括-l(长格式显示,含权限、所有者、大小等)、-a(显示隐藏文件)、-h(人性化显示文件大小,如K/M/G)、-t(按修改时间排序),例如ls -lah可查看所有文件的详细信息,并按时间倒序排列。cd命令:切换目录,cd ~进入用户主目录,cd -返回上一目录,cd ..返回上级目录。cp命令:复制文件或目录,-r参数用于递归复制目录(如cp -r dir1 dir2),-p保留文件属性(权限、时间戳等)。
(图片来源网络,侵删)mv命令:移动文件或目录,也可用于重命名(如mv oldname newname),-i参数可在覆盖前提示确认。rm命令:删除文件或目录,-r递归删除目录(如rm -r dir),-f强制删除不提示,-i删除前确认(默认部分系统已启用rm -i)。find命令:按条件查找文件,语法为find 路径 条件,例如find /home -name "*.txt"在/home目录下查找所有.txt文件;find . -type f -size +10M查找当前目录下大于10MB的文件。locate命令:基于数据库快速查找文件(比find更快,但数据库可能不是最新),需先运行updatedb更新数据库。
(图片来源网络,侵删)
系统管理与监控命令
系统管理命令用于查看系统状态、管理进程、监控系统资源,是运维人员的必备工具。
top/htop命令:实时查看进程状态和系统资源占用。top是基础工具,htop(需安装)提供更友好的交互界面(如颜色区分、进程树显示)。top中按P按CPU排序、M按内存排序、q退出。ps命令:查看当前进程,常用参数-ef(显示所有进程的详细信息)或aux(显示进程CPU、内存占用等),例如ps -ef | grep nginx查找nginx相关进程。kill/pkill命令:终止进程,kill 进程号(如kill 1234),pkill 进程名(如pkill nginx);-9参数强制终止(kill -9 1234)。df/du命令:查看磁盘使用情况,df -h按人性化方式显示各分区使用量,du -sh 目录名显示目录总大小(-s仅显示总和,-h人性化显示)。free命令:查看内存使用情况,-h参数以K/M/G显示内存、交换分区占用。uname命令:查看系统信息,-a显示所有信息(内核版本、主机名等),-r仅显示内核版本。
网络配置与诊断命令
网络命令用于配置网络接口、诊断连接问题、管理网络服务。
ifconfig/ip命令:查看或配置网络接口。ifconfig eth0 up/down启用/禁用网卡,ip addr show查看IP地址(现代Linux推荐ip命令,功能更全面)。ping命令:测试网络连通性,ping -c 4 www.baidu.com发送4个包后退出,-i设置间隔时间。netstat/ss命令:查看网络连接状态,netstat -tuln显示监听的TCP/UDP端口,ss -tuln(推荐,性能更好)。curl/wget命令:下载文件或发起HTTP请求,curl -I www.baidu.com获取HTTP响应头,wget -O filename url下载文件并重命名。ssh命令:远程登录服务器,ssh username@ip -p 22(-p指定端口),-i指定私钥文件。scp命令:远程复制文件,scp localfile username@ip:/remote/path上传,scp username@ip:/remote/path localfile下载。
文本处理与搜索命令
Linux擅长文本处理,通过管道()组合命令可实现复杂文本操作。
cat/tac/more/less命令:查看文件内容,cat file显示全部内容,tac file反向显示(从最后一行开始),more/less分页显示(less支持上下翻页、搜索,q退出)。grep命令:文本搜索,grep "keyword" file在文件中搜索关键词,-i忽略大小写,-r递归搜索目录(如grep -r "error" /var/log)。sed命令:流编辑器,用于文本替换、删除等,sed 's/old/new/g' file替换文件中所有old为new(-i参数直接修改文件,如sed -i 's/old/new/g' file)。awk命令:文本处理工具,按列处理文本,awk '{print $1,$3}' file打印文件的第1、3列,-F指定分隔符(如awk -F: '{print $1}' /etc/passwd以冒号为分隔符打印用户名)。sort/uniq命令:排序和去重,sort file排序,uniq file去除重复行(需先用sort排序才能去重所有重复行,如sort file | uniq)。
软件包管理命令
不同Linux发行版使用不同的包管理器,以下以Debian/Ubuntu(apt)、CentOS/RHEL(yum/dnf)、Arch Linux(pacman)为例。
Debian/Ubuntu(
apt):apt update:更新软件源列表apt upgrade:升级已安装软件apt install package_name:安装软件(如apt install nginx)apt remove package_name:卸载软件apt search keyword:搜索软件
CentOS/RHEL(
yum/dnf):yum update:更新软件yum install package_name:安装软件(如yum install httpd)yum remove package_name:卸载软件yum search keyword:搜索软件(CentOS 8+使用dnf,语法与yum一致)
Arch Linux(
pacman):pacman -Syu:同步软件源并升级系统pacman -S package_name:安装软件(如pacman -S vim)pacman -R package_name:卸载软件pacman -Ss keyword:搜索软件
常用命令速查表
| 命令类别 | 命令 | 功能描述 | 常用参数/示例 |
|---|---|---|---|
| 文件操作 | ls | 列出目录内容 | ls -lah(详细信息+隐藏文件+人性化大小) |
cp | 复制文件/目录 | cp -r dir1 dir2(递归复制目录) | |
mv | 移动/重命名文件 | mv old.txt new.txt(重命名) | |
rm | 删除文件/目录 | rm -rf dir(强制递归删除目录) | |
| 文件查找 | find | 按条件查找文件 | find / -name "*.log"(查找所有.log文件) |
locate | 基于数据库快速查找 | locate config.conf(查找config.conf) | |
| 系统监控 | top/htop | 实时查看进程和资源占用 | htop(交互式界面,按P/CPU排序) |
ps | 查看进程状态 | ps -ef \| grep nginx(查找nginx进程) | |
df | 查看磁盘使用情况 | df -h(人性化显示分区大小) | |
| 网络工具 | ping | 测试网络连通性 | ping -c 4 baidu.com(发送4个包) |
netstat | 查看网络端口状态 | netstat -tuln(显示监听端口) | |
curl | 发起HTTP请求/下载文件 | curl -I baidu.com(获取HTTP头) | |
| 文本处理 | grep | 文本搜索 | grep "error" log.txt(搜索error) |
sed | 流编辑器(替换/删除) | sed 's/old/new/g' file(替换old为new) | |
awk | 按列处理文本 | awk '{print $1}' file(打印第一列) | |
| 软件包管理 | apt | Debian/Ubuntu包管理器 | apt install nginx(安装nginx) |
yum/dnf | CentOS/RHEL包管理器 | yum install httpd(安装httpd) | |
pacman | Arch Linux包管理器 | pacman -S vim(安装vim) |
相关问答FAQs
Q1:Linux命令行中如何快速查找某个命令的用法?
A:可通过man命令查看命令的详细手册,例如man ls会显示ls命令的所有参数、功能描述和示例;或使用--help参数,如ls --help,会显示常用参数的简要说明,部分命令(如grep、sed)还支持在线文档或tldr(简化版手册页,需安装)。
Q2:如何高效批量重命名多个文件?
A:结合rename命令(Perl版本)或for循环实现,将当前目录下所有.txt文件扩展名改为.log:
- 方法1(使用
rename):rename 's/\.txt$/\.log/' *.txt - 方法2(使用
for循环):for f in *.txt; do mv "$f" "${f%.txt}.log"; done
其中${f%.txt}表示删除变量f末尾的.txt,再拼接.log,实现批量重命名。
文章来源网络,作者:运维,如若转载,请注明出处:https://shuyeidc.com/wp/402691.html<
