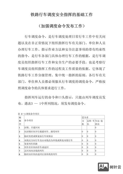
调度命令是铁路运输生产中具有极高权威性和强制性的指令,由列车调度员在特定条件下向行车有关人员发布的、要求立即执行的操作命令,它是保障铁路运输安全、高效、有序运行的核心管理工具,贯穿于列车从始发到终到的整个运输过程,涵盖列车运行、调车作业、设备维修、应急处置等多个关键环节,从本质上看,调度命令是铁路运输组织“集中统一指挥”原则的具体体现,通过赋予调度员在特定时空下的绝对指挥权,确保各部门、各岗位协同配合,应对复杂多变的运输场景。

调度命令的核心属性与法律效力
调度命令的权威性源于其法律基础,根据《铁路技术管理规程》(以下简称《技规》),调度员是铁路行车工作的指挥者,其发布的调度命令在管辖范围内对所有行车单位及相关人员具有强制约束力,必须无条件执行,这种效力体现在三个方面:一是时间上的即时性,命令一旦发布,接收方需立即响应并按规定时间完成;二是内容上的准确性,命令必须明确操作主体、对象、时间、地点及具体要求,避免歧义;三是后果上的严肃性,若无故违反或延误执行调度命令,将依据铁路相关规定追究责任,情节严重者可能导致行车事故。
当列车运行前方发生线路故障时,调度员需立即发布“封锁区间、命令列车停车”的命令,司机、车站值班员等人员必须严格执行,否则可能引发列车冲突、脱线等严重后果,这种“令行禁止”的特性,使调度命令成为铁路安全管理的“生命线”。
调度命令的发布主体与适用范围
调度命令的发布主体严格限定为具备资质的行车调度人员,包括列车调度员、动车组调度员、计划调度员等,不同层级的调度员负责管辖范围内的指挥工作,国铁集团调度中心负责跨局列车的调整,铁路局调度中心负责管内列车及重点施工的指挥,而车站调度员则主要负责车站内的调车作业组织。
调度命令的适用范围覆盖铁路运输的“人、机、环、管”全要素:

- 列车运行调整:如变更列车径路、调整列车时刻、停运或加开列车、变更列车等级(如旅客列车改为货物列车)等;
- 设备与施工管理:如线路、信号、接触网等设备的维修天窗命令、限速命令、封闭命令;
- 应急处置:如自然灾害(洪水、地震)影响行车时的避险命令、设备故障时的临时处置命令;
- 特殊作业要求:如超限货物运输、客运组织调整、军运特殊任务等。
以“列车停运”命令为例,调度员需明确车次、停运原因、恢复时间及后续安排,并通过调度系统(如CTC/TDCS)同步下达至车站、司机、客运部门等,确保信息传递无遗漏。
调度命令的规范结构与要素
一份有效的调度命令必须包含固定要素,确保接收方准确理解并执行,根据《技规》规定,调度命令的基本结构如下表所示:
| 要素名称 | 说明 | 示例 |
|---|---|---|
| 命令号码 | 按发布顺序编号,便于追溯和管理 | “第20240520001号” |
| 发令时刻 | 精确到分钟,记录命令生效时间 | “2024年5月20日14:30” |
| 受令处所 | 明确接收命令的单位或个人,如车站、司机、工务段等 | “XX站、XX次司机、XX工区” |
| 附件说明 | 如附带示意图、技术参数等,需注明附件名称 | “详见附件《线路封锁示意图》” |
| 发令人与复诵人 | 发令调度员签字(或电子签名),接收方需复诵确认 | 发令人:XXX;复诵人:XX司机 |
调度命令的语言需规范严谨,避免使用模糊表述(如“尽快”“大概”),必要时采用专业术语(如“限速60km/h”“分部运行”),对于涉及多部门的复杂命令,还需明确协同责任,避免因职责不清导致执行偏差。
调度命令的执行与监督
调度命令的生命力在于执行,接收方收到命令后,必须立即复诵内容,确认无误后按规定时间、标准执行,并执行结果反馈至调度员,司机接到“临时限速”命令后,需立即调整列车速度,并在运行记录装置中记录命令号、限速值等信息;车站值班员接到“变更进路”命令后,需立即排列新的列车进路,并确认信号开放正确。

为保障执行效果,铁路系统建立了“三级检查”机制:
- 自检:执行人员对照命令要求逐项核对操作步骤;
- 互检:相邻岗位(如司机与副司机、车站值班员与信号员)交叉检查;
- 调度核查:调度员通过实时监控系统(如列车运行监控装置、视频监控)跟踪命令执行情况,发现异常立即纠正。
对于未执行、延迟执行或错误执行调度命令的行为,铁路部门将纳入安全考核,情节严重者可能构成“铁路交通一般事故”或“较大事故”,依据《铁路交通事故调查处理规则》追责。
调度命令的现代化发展
随着技术进步,调度命令的发布与执行方式已从传统的人工电话传达、纸质传递,升级为电子化、智能化系统,中国铁路采用的“调度命令无线传输系统”,可实时将命令发送至司机车载终端,并自动确认接收状态;高铁列车普遍配备“CTCS-3级列控系统”,能自动接收并执行调度命令(如临时限速),大幅提升传递效率和准确性。
随着人工智能、大数据技术的应用,调度命令系统将进一步向“智能决策”升级:通过实时分析列车运行数据、设备状态、天气信息等,自动生成最优调度方案,并预测潜在风险,实现从“被动响应”到“主动预防”的转变。
相关问答FAQs
Q1:调度命令与行车凭证(如路票、许可证)有什么区别?
A:调度命令是上级调度员对下级单位的指挥指令,具有强制性和全局性,用于调整运输计划、处置突发情况;行车凭证是列车进入区间或车站的法定凭证(如路票、绿色许可证),用于确认列车运行权限,是“一车一证”的具体依据,简单说,调度命令是“指挥令”,行车凭证是“通行证”,两者共同保障行车安全,但功能定位不同。
Q2:普通乘客能否接触到调度命令?为什么调度命令不对外公开?
A:普通乘客无法直接接触调度命令,因其属于铁路内部生产管理信息,涉及运输安全、商业秘密及应急处置敏感性,若公开可能引发乘客误解(如误将“临时停运”命令解读为“事故”),或被不法分子利用干扰运输秩序,乘客可通过车站公告、12306官方渠道获取列车运行调整信息,这些信息是调度命令的“公开化摘要”,已去除敏感细节,确保乘客知情权的同时保障安全。
文章来源网络,作者:运维,如若转载,请注明出处:https://shuyeidc.com/wp/458582.html<
