mysql怎么登陆;MySQL登录攻略
详细介绍MySQL登录的攻略,包括MySQL登录的基本步骤、使用命令行登录MySQL、使用图形化界面登录MySQL、使用配置文件登录MySQL、使用SSH隧道登录MySQL以及使用第三方工具登录MySQL。通过阅读,读者将能够全面了解MySQL登录的各种方法和技巧。
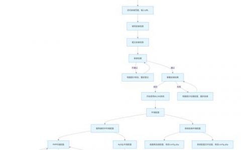
基本步骤
MySQL登录的基本步骤如下:
1. 打开命令行或图形化界面;
2. 输入登录命令或点击登录按钮;
3. 输入用户名和密码;
4. 确认登录。
使用命令行登录MySQL
在命令行中登录MySQL可以通过以下步骤实现:
1. 打开命令行终端;
2. 输入MySQL登录命令:mysql -u username -p;
3. 输入密码;
4. 回车确认登录。
使用命令行登录MySQL的优点是简单快捷,但缺点是需要记住登录命令和密码。
使用图形化界面登录MySQL
使用图形化界面登录MySQL可以通过以下步骤实现:
1. 打开图形化界面工具,如phpMyAdmin;
2. 输入服务器地址、用户名和密码;
3. 点击登录按钮。
使用图形化界面登录MySQL的优点是操作界面友好,但缺点是需要安装额外的软件。
使用配置文件登录MySQL
使用配置文件登录MySQL可以通过以下步骤实现:
1. 打开MySQL配置文件;
2. 编辑配置文件,添加登录信息;
3. 保存配置文件;
4. 重启MySQL服务。
使用配置文件登录MySQL的优点是可以自动加载登录信息,但缺点是需要编辑配置文件并重启服务。
使用SSH隧道登录MySQL
使用SSH隧道登录MySQL可以通过以下步骤实现:
1. 打开终端,输入SSH登录命令:ssh -L local_port:remote_host:remote_port username@ssh_server;
2. 输入密码;
3. 打开另一个终端,输入MySQL登录命令:mysql -h localhost -P local_port -u username -p;
4. 输入密码。
使用SSH隧道登录MySQL的优点是安全可靠,但缺点是需要记住SSH登录命令和密码。
使用第三方工具登录MySQL
使用第三方工具登录MySQL可以通过以下步骤实现:
1. 下载并安装第三方工具,如Navicat for MySQL;
2. 打开第三方工具,输入服务器地址、用户名和密码;
3. 点击连接按钮。
使用第三方工具登录MySQL的优点是功能强大且易于使用,但缺点是需要安装额外的软件。
总结归纳
我们了解了MySQL登录的多种方法和技巧。无论是使用命令行、图形化界面、配置文件、SSH隧道还是第三方工具,都可以实现MySQL的登录。每种方法都有其优点和缺点,读者可以根据自己的需求和偏好选择适合自己的登录方式。希望对读者在MySQL登录方面提供了帮助和指导。

文章来源网络,作者:运维,如若转载,请注明出处:https://shuyeidc.com/wp/84396.html<





